| 是德Infiniium MXR系列实时示波器 |
| 是德Infiniium S系列示波器 |
| 是德InfiniiuxUXR系列示波器 |
| 是德Infiniium V系列示波器 |
| 是德Infiniium EXR系列示波器 |
| 是德Infiniium z系列示波器 |
| 泰克4系列MSO混合信号示波器 |
| 泰克5系列B MSO混合信号示波器 |
| 泰克5系列紧凑型MSO |
| 泰克6系列B MSO混合信号示波器 |
| PNA矢量网络分析仪 |
| ENA矢量网络分析仪 |
| 精简系列矢量网络分析仪 |
| FieldFox手持分析仪 |
| PXI矢量网络分析仪 |
| E频段网络分析仪系统 |
| 是德X系列信号分析仪 |
| 是德实时频谱分析仪 |
| 是德FieldFox手持频谱分析仪 |
| 是德基础型频谱分析仪 |
| Keithley 4200A-SCS 参数分析仪 |
| Keithley PCT参数波形记录仪器 |
| Keithley 参数化测试系统 |
| Keithley 700系列半导体开关系统 |
| Keithley 自动化检定套件检定套件(ACS软件) |
| 是德B1505A功率器件分析仪 |
| 是德B1505AP功率器件分析仪 |
| 是德B1506A功率器件分析仪 |
| PNT模拟系统 |
| GSS9000系列模拟器 |
| GSS7000GNSS模拟器 |
| GSS6300信号发生器 |
| PNT记录与回放系统GSS6450 |
0755-82349921
一、汽车电子检测行业概述
汽车电子检测是一种诊断方式,实现汽车电子故障研究,在不拆解汽车基础上实现汽车检修。同时,汽车电子技术包括信息写入、编译,车辆状态检测和故障报错,将汽车电子检测理解为电子检测仪器为基础的检测技术,有效提升汽车检测效果,推动汽车运行效率和质量的提升。
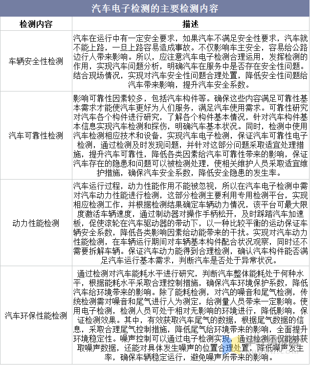
汽车电子检测的主要检测内容
资料来源:公开资料整理
二、汽车电子检测行业产业链
汽车电子检测行业上游包括检测台体、仪器仪表、电控设备、钢材、IT软硬件等领域。检测台体的生产主要涉及机械加工、焊接、装配等流程;仪器仪表包括灯光仪、声级计、不透光烟度计、尾气分析仪等,生产已形成了较成熟的生产及供应体系;其他上游行业生产厂家众多,市场竞争充分,不存在供应瓶颈。汽车电子检测行业的下游主要包括汽车制造厂、科研机构﹑机动车维修企业、二手车评估机构以及检测行业主管部门等。
汽车电子检测产业链结构
资料来源:公开资料整理
三、汽车电子检测行业现状分析
(一)汽车电子
当前我国汽车市场的发展模式已经从体量高速增长转向结构转型升级。汽车电子做为汽车行业的基础支撑,正在汽车智能化浪潮的催化下步入新一轮快速成长期。近年来,我国汽车电子市场规模持续增长,2021年达到1104亿美元,同比上升7.29%。
2017-2021年中国汽车电子市场规模及增速
资料来源:公开资料整理
(二)汽车电子检测
1、市场规模
汽车检测中存在精度问题,不利于检测效果。所以可以利用汽车电子检测,实现检测效果提升。2013-2021年,我国汽车电子检测市场规模从20.5亿元提升至67.5亿元,期间CAGR为16.06%。
2013-2021年中国汽车电子检测市场规模及增速
资料来源:华经产业研究院整理
2、区域分布
目前,我国汽车电子检测市场主要集中于华东地区,2021年华东地区汽车电子检测市场规模占比29.71%,其次是华南、华北、东北、华中、西南和西北地区,分别占比19.38%、13.03%、12.05%、11.68%、10.77%和3.38%。
2021年中国汽车电子检测市场区域结构
资料来源:华经产业研究院整理
3、检测报告数量
汽车电子检测具有较好的利用价值,推动检测的健康发展,降低汽车隐患对汽车的影响,全面提升汽车服务能力,使汽车可以更好为人们服务。我国汽车电子检测行业检测报告数量持续增长,2013年检测报告数量仅200多万份,2021年超过800万份,2013-2021年期间CAGR为15.9%。
2013-2021年中国汽车电子检测行业检测报告数
资料来源:华经产业研究院整理
4、第三方汽车电子检测
在我国汽车电子检测市场中,民营检测企业的市场份额相对较小。但随着国内汽车电子检测市场规模不断扩张和良好发展下,也涌现出了一批优秀的第三方检测企业,占据了一定的市场份额。据统计,2021年我国第三方汽车电子检测市场规模约为30.73亿元,同比增长12.11%。
2013-2021年中国第三方汽车电子检测规模及增速
资料来源:华经产业研究院整理
四、汽车电子检测行业竞争格局
在全球范围内公司汽车智能诊断、检测分析系统和汽车电子零部件的主要企业具体情况如下:
主要汽车电子检测企业核心业务领域
资料来源:公开资料整理
五、汽车电子检测行业发展方向
1、集成化
当前的机动车电子检测系统,检测环节仍然较为分散,使得检测效率较低。随着计算机技术的进一步发展,电子检测系统将朝着集成化、功能化的方向发展。首先未来的机动车电子检测系统,将在统一平台内实现功能融合。当前的检测方式,是以专业分类为基准,对机动车的类型故障进行检查,这样的方式使得机动车检测的流程较为复杂,并且难以对机动车作出全面的性能评估。集成化的检测系统,将会在同一平台内对机动车进行全面检查,这样的检测模式可使机动车检测更加便捷,同时会对机动车隐性故障进行排除,以确保驾驶员的行车安全。再有该系统可同时为机动车提供维修服务,使机动车享受到更加优良的售后服务。
2、网络连接趋势
当下的互联网技术蓬勃发展,受到“互联网+”政策的影响,我国的互联网概念汽车已经受到了社会的广泛关注。电子检测系统的未来发展方向,将会朝着网络互联的方向发展,首先机动车自检系统将通过卫星与生产企业的中枢检测系统相连,并将汽车的及时信息.传输至中枢系统中。当机动车出现故障后,中枢系统会及时提醒驾驶员前往近的售后网点进行维修检测,同时,中枢系统会根据机动车的位置,为驾驶员提供预约服务,通过这样的网络化服务,机动车的检测维修将更加便捷、有效。
电子检测技术已经在机动车检修的过程中得到了应用。首先电子自检系统已经成为了现代机动车的标配,其次电子检测系统在对机动车的安全检测中发挥了重要的作用,再有电子检测仪使得环保检测得以实现标准化,还有电子检测使得机动车电路检修的效率得以提升。在未来的发展中,电子检测技术将朝着集成化的方向发展,使检修平台一体化。同时受到互联网发展的影响,未来的检修系统将实现网络化整合。
原文标题:2022年中国汽车电子检测行业发展方向分析,将朝着集成化、功能化方向发展「图」
华经产业研究院对汽车电子检测行业发展现状、行业上下游产业链、竞争格局及重点企业等进行了深入剖析,最大限度地降低企业投资风险与经营成本,提高企业竞争力;并运用多种数据分析技术,对行业发展趋势进行预测,以便企业能及时抢占市场先机;更多详细内容,请关注华经产业研究院出版的《2023-2028年中国汽车电子检测行业市场深度分析及投资潜力预测报告》。